浅谈滚动轴承的合理润滑方式

滚动轴承是工业生产中的机械设备经常使用的零部件,因为轴承处于长期的运转状态下,所以磨损十分严重,如果不进行合理的润滑保养,会导致轴承的运转温度升高,影响加工的精度,不仅会降低轴承的使用寿命,而且会造成轴承的损坏,严重的情况下会引发安全事故。
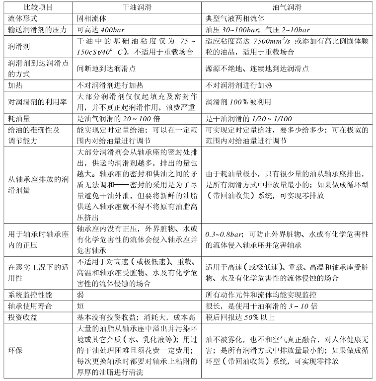
在对滚动轴承选取润滑方式中,要对润滑方式进行分类和选择,在合理的压力运行状态下,根据轴承的使用性能选择适合的润滑方式。
下面小编就给大家分析一下在滚动轴承上常用的几种润滑方式的对比:

干油润滑
供油间隔长,供油管道内的干油因长时间存在,在高温环境下会干结、碳化,堵塞供油管路,并且不能有效到达润滑部位。轴承座内的干油因长期处在高温环境下,会出现融化现象,加之水蒸气、氧化铁皮的侵入,极易发生变质,加快轴承的磨

稀油润滑
传统稀油润滑很难达到理想效果,必须保证轴承的润滑全面覆盖,还需要另外增加散热装置降低轴承温度才可以。而且稀油润滑系统需要庞大的液压循环系统才能够完成。稀油润滑有着结构复杂、设备占用空间大、安装及维护不便、耗油量大、易造成浪费、污染周围介质(水及乳化液)、投入成本高等缺点。

油雾润滑
油雾润滑对高粘度的油的雾化率非常低,所以对重载场合的适应性差。油雾润滑还有供油量难以控制、管路布置受到限制、可靠性欠佳等弊端。而且采用油雾润滑时消耗掉的油中很大一部分变为对人体有害的极微小的雾状油粒进入周围的空气中,成为健康的无形杀手。

油气润滑
以上传统润滑方式的难题和弊端,使用油气润滑后,都可以得到解决。油气润滑设备适合于所有滚动轴承的润滑,尤其适用于高速或极低速、重载、高温及受其它化学危害性流体侵蚀的传动部件运行的恶劣工矿环境。
油气润滑油耗低、效能高,使用后可大幅度提高轴承的使用寿命。是目前适合滚动轴承的一种润滑方式。
烟台华顺18年来专项致力于油气集中润滑技术的应用和推广,可以根据客户的实际需求完成从现场调研、方案设计、产品生产制造、现场安装到系统调试的整体交钥匙工程。详情请登录华顺官方网站:http://www.ythuashun.com或致电0535-8206222。
相关资讯
最新产品
同类文章排行
- 油气润滑——节能环保的有效手段
- 进入冬储关键期 钢材价格偏强运行
- 油气润滑在方坯二冷室的应用
- 市场不好还要做油气改造吗?
- 油气润滑在机械制造领域中的应用
- 华顺油气润滑:细节决定销量
- 原料市场2024年走势如何?
- 油气润滑,带你破解企业省钱“密码”
- 合理润滑,提高机械设备使用寿命
- 后期冷、热轧卷板市场有望盘整向上
最新资讯文章
您的浏览历史






