您还在把油气润滑和油雾润滑混为一谈吗?

近期烟台华顺接到的咨询中,又遇到一位将油气润滑和油雾润滑当做是一回事的客户,在业务人员详细的讲解下客户才明白油气润滑和油雾润滑的区别。
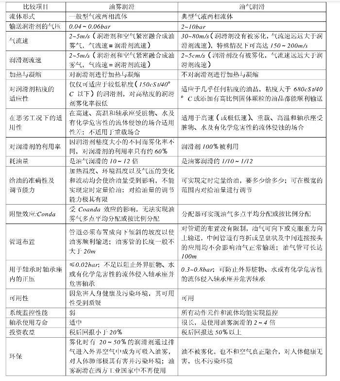
所以本篇小编为大家重点介绍一下油气润滑和油雾润滑的不同之处。
虽然油气润滑和油雾润滑都同属于气液两相流体冷却润滑技术,但是油气润滑不是油雾润滑,这两种润滑方式截然不同,不要再把油气润滑和油雾润滑混为一谈了!
从润滑剂形态来讲:油雾润滑是油气混合并雾化,输出的是雾状的油雾颗粒;而油气润滑是油气混合但不雾化,输出的是泡沫状的油气混合流,油还是油,气还是气。

从功能上讲:油雾润滑在输出时很难计量油量的多少,而油气润滑可以做到定时定量的润滑,润滑效果更好、更省油。油气润滑可穿透在高速运转时由于离心力的作用而在轴承周围形成的空气涡流,实现更好更稳定的润滑效果。而且油气润滑用大量的压缩空气来冷却轴承,使得轴承的温升比用油雾润滑时要低很多。
从环保方面讲:油雾润滑在雾化时会有一部分润滑剂通过排气进入外界空气中成为可吸入油雾,对人体肺部造成伤害并污染环境;油气润滑的润滑油不会被雾化,也不和空气真正融合,而且油品的利用率高,不产生废油,对外界环境不会造成污染。
从实用性上讲:油雾润滑对高粘度油的雾化率极低,所以对重载场合的适应性差,而且油雾润滑系统的供油量难以控制、管路布置限制多、可靠性欠佳;油气润滑可适合于所有滚动轴承的润滑,尤其适用于高速或极低速、重载、高温及受其它化学危害性流体侵蚀的传动部件运行的恶劣工矿环境,管路简洁、系统机电一体化程度高。

烟台华顺是一家有着丰富生产、销售经验的油气润滑厂家,生产的油气润滑系统,润滑效率高、故障率低、油耗低、监控手段完善、维护工作量少、不污染环境、备件消耗低。详情请登录烟台华顺官网http://www.ythuashun.com/或致电0535-8206222。

相关资讯
最新产品
同类文章排行
- 油气润滑——节能环保的有效手段
- 进入冬储关键期 钢材价格偏强运行
- 油气润滑在方坯二冷室的应用
- 市场不好还要做油气改造吗?
- 油气润滑在机械制造领域中的应用
- 华顺油气润滑:细节决定销量
- 原料市场2024年走势如何?
- 油气润滑,带你破解企业省钱“密码”
- 合理润滑,提高机械设备使用寿命
- 后期冷、热轧卷板市场有望盘整向上
最新资讯文章
您的浏览历史






